以合规为核心,推动境外投资规范与高效 —— 襄策合规受中国对外贸协财金工委培训邀请分享出海企业合规实务
录入编辑:襄策合规 | 发布时间:2025-09-23以合规为核心,推动境外投资规范与高效 —— 襄策合规在中国对外贸协财金工委培训中分享出海企业合规实务
2025年9月19—20日,中国对外贸易经济合作企业协会财税金融工作委员会在北京举办“企业境外廉洁合规、国际市场投融资与汇率风险管理”专题培训。此次培训聚焦企业境外经营、境外投资合规管理、国际市场开发、跨境投融资与汇率风险等关键议题,旨在帮助中资企业在全球产业链重构与经贸新秩序下,科学把握政策框架,提升合规意识,强化风险防控能力。
中国对外贸易经济合作企业协会成立于1989年10月,是国务院批准设立的全国性社团组织,由中央社会工作部主管、民政部登记注册、商务部业务指导。作为服务中国企业“走出去”的重要平台,协会长期致力于政策研究、合规指导、商机对接和投融资促进。财税金融工作委员会作为协会的重要分支机构,依托出海企业联盟、专家委员会及专业服务中心等载体,汇聚政产学研多方资源,重点在跨境合规、财税管理、融资渠道和风险管控等方面为企业提供系统支持。此次专题培训正是在这一定位下的重要实践,体现了协会在助力企业国际化方面的前瞻性与专业性。

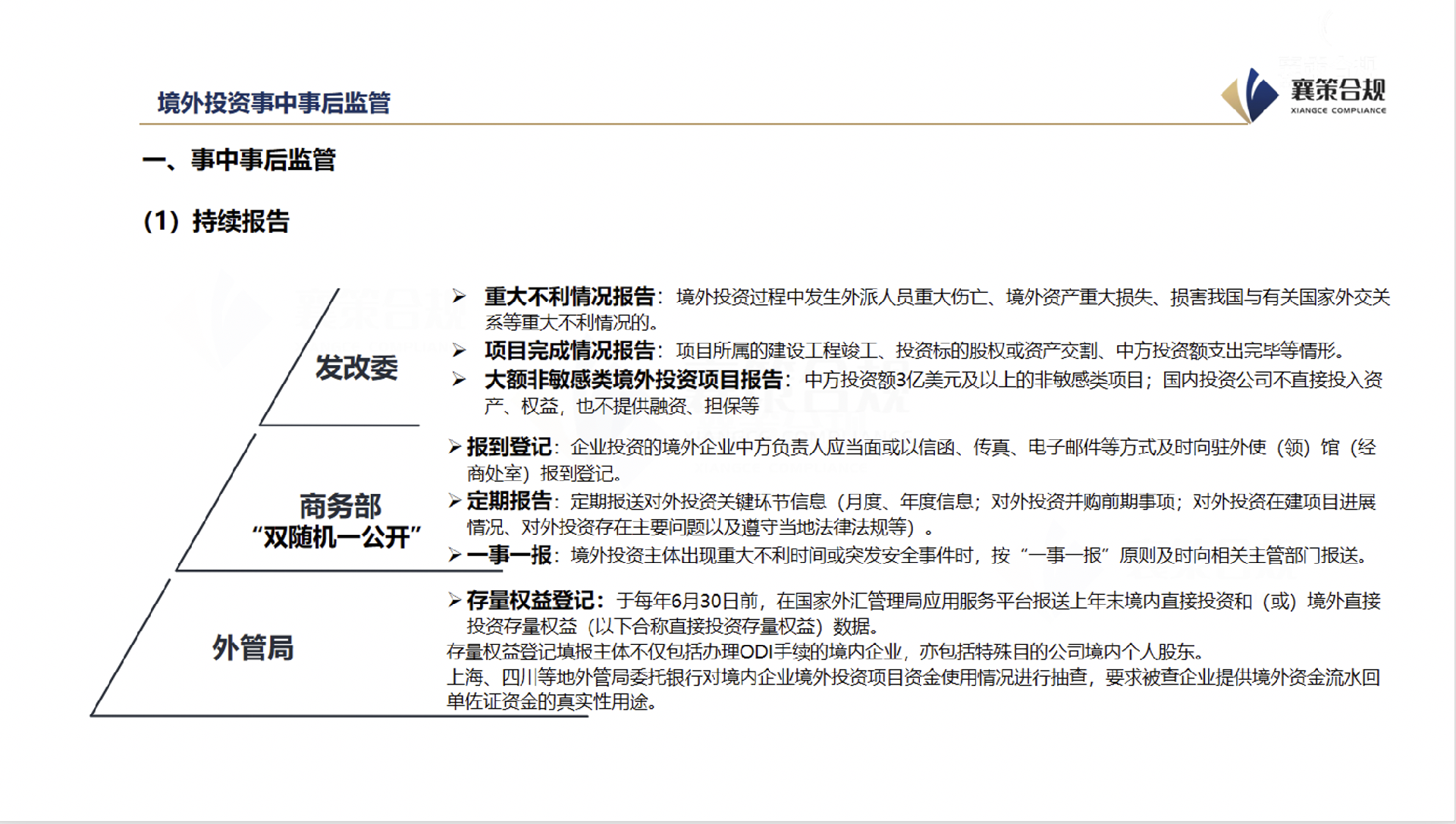
培训为期两天,议程紧凑务实。9月19日下午,襄策合规合伙人张平围绕“出海企业合规管理”展开分享,系统梳理了中资企业境外投资的全景图与实务路径。从宏观层面回顾企业从产品出海到资本、产能及软实力多维拓展的发展历程,结合当前全球产业链调整与经贸环境变化,呈现境外投资的行业分布、区域特征及主要模式,分析常见痛点与挑战。在企业境外投资监管层面,详细解析了国家发展改革委、商务部、外汇管理局等部门的监管框架与职能分工,阐释境外投资从前置立项、备案申报到事中事后持续监管的全过程要求,包括企业初次境外投资、再投资、利润汇回、投资变更及返程投资等关键环节,通过对监管趋势与执法案例的分析,提醒企业在资金安全、产业合规、反避税以及敏感国家地区投资等方面保持高度关注,避免常见误区与合规盲区。





结合丰富的跨境实务经验,襄策合规还展示了多类典型案例,包括绿地投资中的直接与SPV间接模式,合资与并购投资中的治理与架构设计,多轮次并购及红筹架构下的投资实践,海外上市路径的架构搭建,以及外商来华投资等案例分析。不仅揭示了监管要求与风险点,也提供了可复制的操作思路,帮助企业在复杂环境下实现合规与高效的平衡。在互动环节,针对境内个人境外投资的合规事项、跨境投资审核中的自由裁量权等热点问题,给出了具有实操性的解答与建议。
襄策合规长期深耕中国企业全球化进程中的合规与风险管理,业务范围涵盖境外投资、跨境交易结构设计、资金与外汇管理、境外子公司治理、国际制裁与反腐合规等领域。依托丰富的跨境案例经验和国际合作网络,襄策合规不仅为企业提供政策与监管的合规咨询,更协助在不同司法辖区实现制度衔接、投资落地,帮助企业在战略推进中有效降低不确定性。襄策始终强调,合规不仅是底线,更是企业提升效率、建立国际信誉与实现长期价值的基石。




